2025-12-18 576 大标准
阴阳师灯花射虎猜灯谜答案是什么?2024元宵节猜灯谜活动灯花射虎已经开启,大家需要完成猜灯谜才可以得到活动奖励,想要知道灯花射虎猜灯谜的答案,那么玩家们可以赶紧看看996小编分享在下面的攻略哦!
![阴阳师灯花射虎灯谜答案大全 2024元宵节灯花射虎猜灯谜答案分享[多图]图片1](https://img.hwsjyx.com/d/file/p/2024/03-01/8b306492d2aef8d4c15776294a71cdc3.jpg)
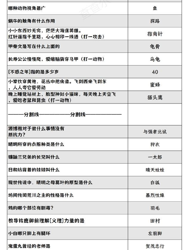
阴阳师灯花射虎灯谜答案大全
![阴阳师灯花射虎灯谜答案大全 2024元宵节灯花射虎猜灯谜答案分享[多图]图片2](https://img.hwsjyx.com/d/file/p/2024/03-01/7c3b2911a85be3f265ec6ee90f3930be.png)
![阴阳师灯花射虎灯谜答案大全 2024元宵节灯花射虎猜灯谜答案分享[多图]图片3](https://img.hwsjyx.com/d/file/p/2024/03-01/a6121920fc7bed65db54dc8c54d15e4f.png)
![阴阳师灯花射虎灯谜答案大全 2024元宵节灯花射虎猜灯谜答案分享[多图]图片4](https://img.hwsjyx.com/d/file/p/2024/03-01/a9c7672b03aa120e71a8fa22c9b1b9b7.png)
![阴阳师灯花射虎灯谜答案大全 2024元宵节灯花射虎猜灯谜答案分享[多图]图片5](https://img.hwsjyx.com/d/file/p/2024/03-01/87dea3f06e1b5f512c07296384714fb5.png)
1.工笔是哪种绘画形式的技法?国画
2.元宵之后柳吐芽?节外生枝
3.离别四十年,本聚在元宵?舞
4.驼背公公,力大无穷,爱驼什么,车水马龙?桥
5.世界上最小的鸟是?蜂鸟
6.白天一起玩,夜间一块眠,.....好姻缘?鸳鸯
7.古代六艺……中的御是指?驾车
8.清明前夜?元宵
9.以下哪个是真正的鱼?鲫鱼
10.轻于鸿毛中的鸿毛是什么动物的毛?大雁
11.俗称四不像的动物?麋鹿
12.煤球和元宵一样?混淆黑白
13.元宵灯火已阑珊?望多关照
14.以上就是灯花射虎灯谜全部答案,玩家需要击败捣乱的大天狗呱,消耗文虎可进行挑战;挑战中藏有猫掌柜准备的谜语,使用特殊技能,攻击挑战中携带正确灯谜答案的达摩,即可快速将大天狗呱击败;挑战达到指定伤害即可获得年玉,每日首次挑战可获得灯纸。
展开内容
暗黑传奇BT版 359M 暗黑传奇BT版下载,暗黑传奇BT版是一款角色扮演类传奇游戏,暗黑传奇BT版手游攻占皇城成为全服霸主,获神器,得主宰,战BOOS,无所畏惧!赶紧参与游戏,一起纵横战场仗剑仰天笑
重返未来1999(渠道服) 1.88G 重返未来1999渠道服是一款有着一定挑战的科幻类型的冒险闯关游戏。重返未来1999渠道服游戏中玩家将会穿越到1999年,解锁并体验那个年代的科技和文化,而且也是可以去自由探索的。整个游戏采用的是经典复古的二次元风格,整体故事剧情也十分的吸引人,玩起来就爱不释手,喜欢就来试试吧。
烟雨176极品 86.2M 烟雨176极品下载,烟雨176极品是一款非常不错的传奇手游,各位玩家在进行游戏挑战时需要组建自己的战队,确保自己能够顺利的完成高难度的游戏任务,提前制定作战计划,保证自己能够在规定的时间当中成功的将boss击杀!
凤凰传奇超变 321.9M 凤凰传奇超变下载,凤凰传奇超变是一款精彩纷呈的让人怀旧的经典热血传奇PK争霸游戏,凤凰传奇超变游戏为玩家呈现一个全新的热血战场,超变传奇,超高爆率,轻松打造极品神器,实力提升,震屏操作,再创传奇荣耀,喜欢的朋友快来下载畅玩吧。
白嫖传奇打金版 92.1M 白嫖传奇打金版下载,白嫖传奇打金版手游是一款很多玩家都非常喜欢的传奇世界游戏,白嫖传奇打金版手游感受最经典和真实的传奇吧,白嫖传奇打金版手游画风看起来就是非常的复古和有趣的,在加上全新的战斗方式和游戏风格。
高爆超变传奇 0KB 高爆超变传奇下载,高爆超变传奇是一款角色扮演类游戏,高爆超变传奇游戏中装备全掉落,BOSS爆神装,让您体验满地金光的爽快感,超多元宝捡到就是赚到。传奇的装备和元宝的爆率非常的高,让玩家可以更加轻易的获得顶级的神装和丰厚的元宝奖励。
巨龙骑士 267.4M 巨龙骑士下载,巨龙骑士手游是一款大手笔的手机游戏。巨龙骑士手机版拥有丰富的游戏角色和装备供你挑选,画面逼真,让人仿佛穿越到游戏中
斩天神器传奇打金版 84.8M 斩天神器传奇打金版下载,斩天神器传奇打金版是一款非常不错的传奇手游,游戏中的职业有很多,不同的职业有不少的打法,游戏中的职业分成输出、辅助以及坦克型职业,不同的职业都有不同的特色,快来下载试玩吧!
王者复古 9.7M 王者复古下载,王者复古是一款非常精彩好玩的传奇手游,这款游戏让玩家逐渐提升个人实力,当自身变得逐渐强大以后,可以任意挑战高难度的英雄副本,每天挑战英雄副本的次数是不受限定的,快来下载试玩吧!
幻影冰雪三职业 0KB 幻影冰雪三职业下载,不断的有很多的萌新加入,给这个游戏添加一些生机。而有些萌新在开始游戏的时候却不知道怎么做,使得自己想要入门成为了阻碍。
冰雪单职业之盟重英雄 0KB 冰雪单职业之盟重英雄下载,冰雪单职业之盟重英雄一款登录即可领取游戏礼包的冒险传奇手游。精致细腻的人物造型,在游戏中击败敌人还有额外奖励。
坎特伯雷公主与骑士唤醒冠军之剑的奇幻冒险 213.5M 坎特伯雷公主与骑士唤醒冠军之剑的奇幻冒险下载,坎特伯雷公主与骑士唤醒冠军之剑的奇幻冒险是一款像素风解迷RPG游戏,坎特伯雷公主与骑士唤醒冠军之剑的奇幻冒险可爱的画风,高策略性的游戏玩法,丰富的游戏要素,定能让你沉迷于其中,快下载来看看吧。
神途冰雪三职业 0KB 神途冰雪三职业下载,神途冰雪三职业一款深受玩家喜爱的热血传奇手游,在游戏中玩家可以跟随丰富的主线任务快速提升等级,游戏操作简单易上手。
剑之魔法暗黑传奇 98M 剑之魔法暗黑传奇下载,剑之魔法暗黑传奇是一款角色扮演类传奇游戏,剑之魔法暗黑传奇手游采用经典复古风格打造的传奇游戏!战法道每个职业都有上百种技能可以搭配连招,玩家根据自身的需要创造出属于自己的diy招式!
我和她的世界末日安卓游戏 144.3M 我和她的世界末日安卓官网下载-我和她的世界末日安卓游戏是一款画风非常唯美、经典的末日题材剧情手游。各种紧张而刺激的游戏氛围、超多劲爆游戏挑战玩法激情不断、在这个被种种谜团包围的游戏世界中、各种恐惧的事情时有发生、挑战你的肾上激素、喜欢就来2265安卓网下载体验吧!游戏剧情:某一天您可以下载我和她的世界末日安卓2023最新版下载